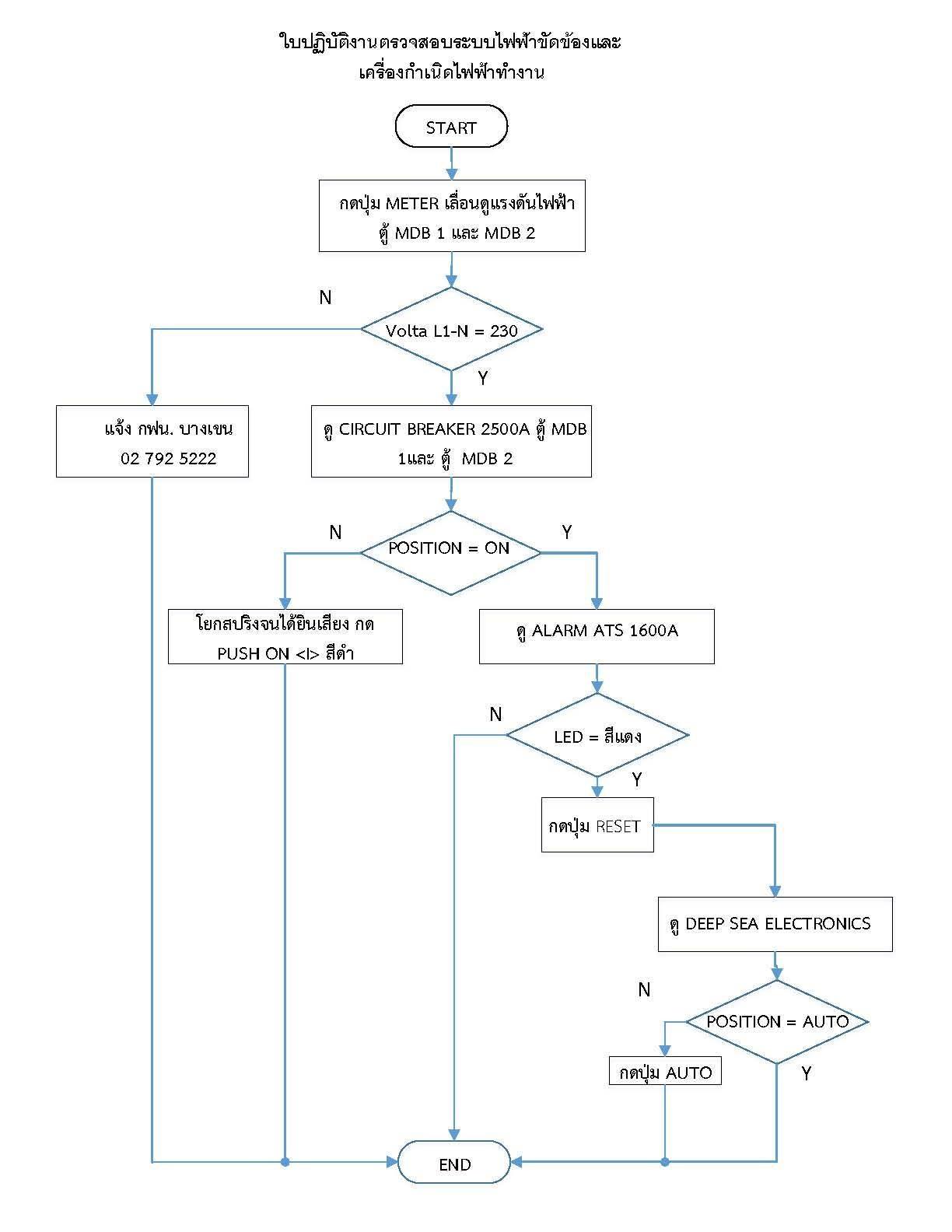
ระบบไฟฟ้า
ผังขั้นตอนการแก้ไขปัญหาฉุกเฉินไฟดับ