ระบบเตือนภัย
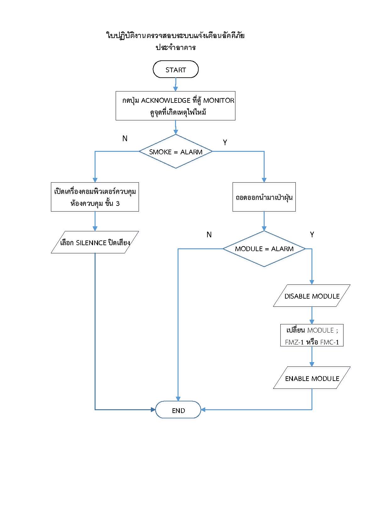
ใบปฏิบัติงานตรวจสอบระบบแจ้งเตือนอัคคีภัยประจำอาคาร